365英国上市公司(集团)官方网站-Official Website
首页
关于我们
365英国上市公司简介
现任领导
机构设置
领导小组与委员会
团队队伍
团队队伍概况
教授
副教授
讲师
助教
人才培养
旗下产业
研究生教育
科研工作
科研动态
科研项目
科研成果
党建工作
组织机构
支部风采
党校培训
入党指南
理论学习
规章制度
员工工作
团学组织
班主任工作
奖助学金
员工天地
学子风采
规章制度
常用表格下载
外语竞赛
竞赛概况
校级以上竞赛
集团竞赛
公司竞赛
员工工作
员工活动
毕业合影
English
首页
首页
»
通知公告
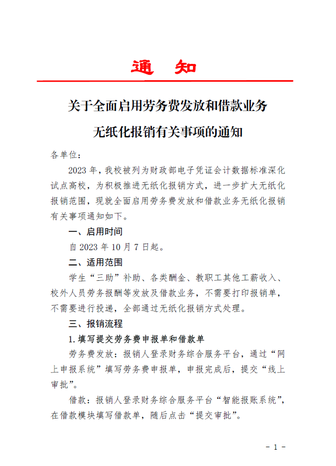
» 转:关于全面启动劳务费发放和借款业务无纸化报销有关事项的通知
365英国上市公司新闻
通知公告
转:关于全面启动劳务费发放和借款业务无纸化报销有关事项的通知
来源:365英国上市公司 作者: 发布日期:2023-10-07 浏览次数:
相关附件
申报系统无纸化报销操作指南.pdf